| MF518 | 介绍 | MF518 PCBA SPEC |
|---|---|---|
| 用户手册 | MF518 4G路由终端设备用户手册 | |
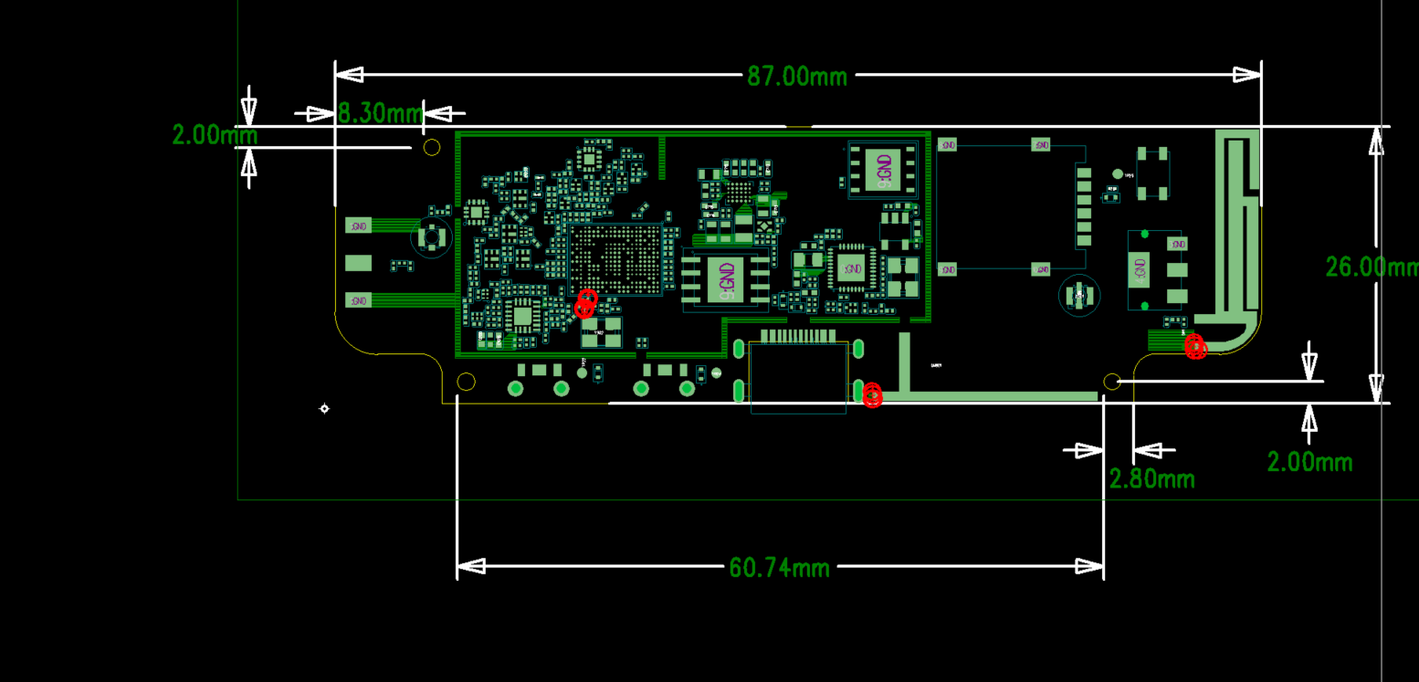
| 尺寸图 | MF518尺寸图 | |
| MF518尺寸图DXF | ||
| 示例成品 | MF518 SPEC | |
| MF518快速使用指南 | ||
| MF518B | 介绍 | MF518B PCBA SPEC |
| 用户手册 | MF518B 4G路由终端设备用户手册 | |
| 尺寸图 | MF518B尺寸图DXF | |
| 示例成品 | MF518B SPEC | |
| MF518B快速使用指南 | ||
| MF518AL | 示例成品 | MF518AL SPEC |
| MF518AL快速使用指南 |
| 证书 | 有效期 至 |
| 入网许可证(NAL) | 2027-12-30 |
| CCC | 2029-01-09 |
| 型号核准 | 2030-01-17 |